Phát triển năng lượng mặt trời áp mái: cơ hội và thách thức lớn
Ở Việt Nam, năng lượng tái tạo (NLTT) đang được khuyến khích đầu tư. Mục tiêu là đến năm 2030, NLTT đạt tỷ lệ 15-20% trong tổng cung nguồn năng lượng sơ cấp. Trong đó, mô hình nguồn phân tán năng lượng mặt trời áp mái (NLMTAM) có thể đáp ứng tiêu thụ tại chỗ đang phát triển mạnh. Tính đến tháng 06/2020, tổng công suất lắp đặt NLMTAM đã tăng khoảng 44% so với năm 2019, đạt khoảng 763.555 kWp [1].
Song song với sự phát triển NLMTAM, hệ thống điện phân phối sẽ phải đối diện với vấn đề quá tải. Hiện nay, NLMTAM là nguồn cung cấp điện hiệu quả đang rất phát triển và được rất nhiều khách hàng đầu tư, tuy nhiên tình trạng lưới phân phối tích hợp quá nhiều hệ thống NLMTAM dẫn đến tăng tỉ trọng của nguồn năng lượng này vào lưới phân phối, đặc biệt khi nguồn điện mặt trời áp mái lớn hơn nhu cầu phụ tải tiêu thụ tại chỗ thì áp lực lên lưới phân phối tăng cao.

Hình 1. Tổng công suất lắp đặt điện mặt trời áp mái (nguồn: https://vnexpress.net)
Quá trình thâm nhập nguồn năng lượng phân tán lên lưới có ba giai đoạn.
Vì vậy, giới hạn trên của tỉ trọng nguồn NLMTAM thâm nhập vào lưới phân phối mà lưới vẫn vận hành bình thường được gọi là khả năng tiếp nhận nguồn NLMTAM của lưới phân phối [2].

Hình 2. Dung lượng nguồn NLMTAM thâm nhập lên lưới phân phối
Các ảnh hưởng đến lưới điện phân phối như gây quá tải các phần tử khi công suất nguồn phân tán này thâm nhập lên lưới tăng cao sẽ ảnh hưởng xấu tới chất lượng điện năng, làm giảm độ tin cậy của hệ thống điện.
Phương pháp xác định tỉ trọng nguồn NLMTAM thâm nhập lên lưới phân phối
Trên thế giới, có nhiều nghiên cứu về khả năng thâm nhập nguồn NLMTAM lên lưới phân phối đã được tiến hành. Có 3 phương pháp thường được sử dụng là phương pháp xác định (deterministic), phương pháp ngẫu nhiên (stochastic) và phương pháp chuỗi thời gian (time series). Trong bài viết này, phương pháp xác định (deterministic) kết hợp với mô phỏng Monte Carlo được sử dụng để xây dựng một mô hình toán xác định tỉ trọng nguồn NLMTAM thâm nhập lên lưới phân phối dựa trên nền tảng phần mềm MATLAB.
Đối với phương pháp xác định thì chỉ sử dụng mô hình lưới điện mà thông số phụ tải và số liệu tấm pin mặt trời sản xuất là dữ liệu đầu vào đã biết duy nhất để xác định đầu ra duy nhất. Lúc này, biến độc lập là tổng công suất lắp đặt hệ thống NLMTAM cho lưới phân phối; kích thước, vị trí của hệ thống NLMTAM cài đặt riêng lẻ được giả định chỉ là một công suất lắp đặt nhất định.
Tuy nhiên, thực tế thì công suất hệ thống NLMTAM lắp đặt, vị trí hộ phụ tải lắp đặt NLMTAM là những số liệu chưa được biết, đây được xem là những yếu tố không chắc chắn tri thức (epistemic uncertainties), và công suất hệ thống NLMTAM tạo ra, tải tiêu thụ là ngẫu nhiên, phụ thuộc vào những yếu tố khác như điều kiện thời tiết (bức xạ mặt trời…), những số liệu này chưa biết được ở một lưới tương lai, được xem là những yếu tố không chắc chắn may rủi (aleatory uncertainties). Vì vậy, giải pháp sẽ tính toán đến các yếu tố không chắc chắn trên và mô phỏng Monte Carlo là công cụ được sử dụng để giải quyết nó. Phương pháp Monte Carlo là một lớp các thuật toán để giải quyết các bài toán phức tạp theo kiểu không tất định bằng một số lượng lớn các bước đơn giản và song song với nhau.
Ưu điểm của phương pháp xác định (deterministic) kết hợp mô phỏng Monte Carlo là sử dụng thông số đầu vào đơn giản, thể hiện được tất cả các kịch bản có thể xảy ra với lưới nên kết quả sẽ có độ chính xác cao.

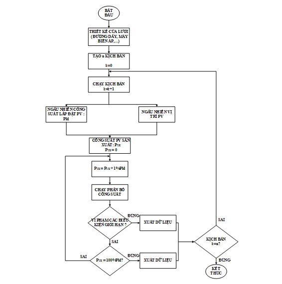
Hình 3. Sơ đồ thuật toán thể hiện quá trình xác định tỉ trọng NLMTAM thâm nhập lên lưới phân phối
Sơ đồ trên thể hiện mô hình toán để xác định mức thâm nhập nguồn từ hệ thống NLMTAM vào lưới phân phối. Các chỉ số giới hạn kỹ thuật bao gồm: điện áp nút, công suất máy biến áp và dòng làm việc của dây dẫn [3][4]. Để khảo sát, bài viết thực hiện tăng công suất hệ thống NLMTAM ở tất cả các nút thêm 1% (so với công suất lắp đặt hệ thống NLMTAM) cho mỗi vòng lặp.
Có 3 phương pháp tăng mức thâm nhập nguồn phân tán này tại mỗi nút là (i) phương pháp tăng mức thâm nhập hệ thống NLMTAM thêm 1% cho nút gần MBA nhất rồi sau đó di chuyển đến nút tiếp theo cho đến khi ràng buộc kỹ thuật của lưới bị vi phạm (forward method); (ii) phương pháp tăng mức thâm nhập hệ thống NLMTAM thêm 1% cho nút xa MBA nhất rồi sau đó di chuyển đến các nút gần hơn cho đến khi ràng buộc kỹ thuật của lưới bị vi phạm (backward method); (iii) phương pháp tăng đều mức thâm nhập của hệ thống NLMTAM tại tất cả các nút lên 1% (forward-backward method) [4]. Bài viết lựa chọn phương pháp cuối cùng để xác định tỉ trọng nguồn NLMTAM thâm nhập vào lưới phân phối. Các bước của thuật toán như sau:
Áp dụng tính toán cho lưới phân phối sau trạm 22/0.4 kV Phan Đình Phùng 1 (Đà Nẵng)
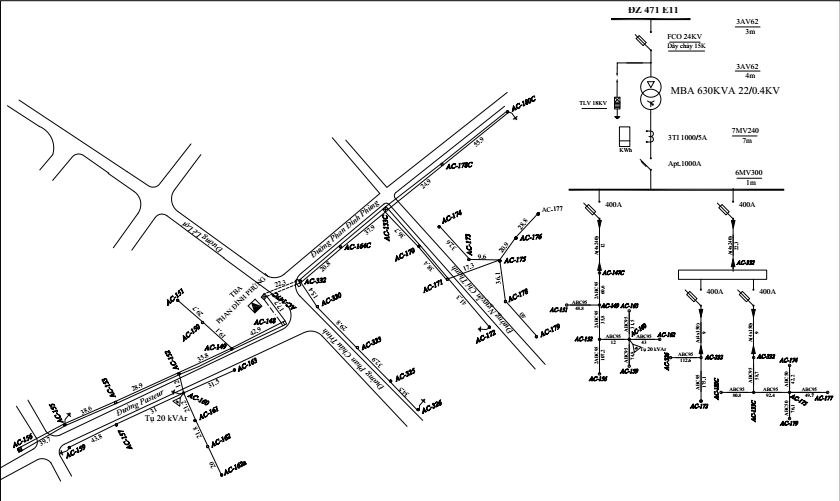
Xét lưới phân phối sau trạm 22/0.4 kV Phan Đình Phùng 1 gồm 01 MBA 630 kVA, 20 nhánh và 20 nút phụ tải với 145 khách hàng.


Hình 4. Sơ đồ lưới phân phối sau trạm 22/0.4 kV Phan Đình Phùng (nguồn: Công ty Điện lực Đà Nẵng)
Dữ liệu đầu vào ban đầu của lưới điện sau trạm 22/0.4 kV Phan Đình Phùng 1 là 04 loại công suất lắp đặt hệ thống PV gồm 0; 3; 6; 10 kWp và tổng tất cả 145 khách hàng thì tổng tất cả các kịch bản xảy ra là 4145. Số liệu phụ tải được chọn để tính toán là phụ tải thấp nhất tại một thời điểm trong tất cả các giờ có nắng đã được khảo sát trong 3 tháng (từ 6/2019 đến 8/2019), khi đó tổng phụ tải chọn là 194.63kW và NLMTAM thâm nhập lên lưới là lớn nhất có thể.
Để đảm bảo vận hành lưới an toàn, thuật toán sẽ cài đặt các giới hạn kỹ thuật của lưới được quan tâm đến. Cụ thể, khi lưới vận hành bình thường, quá điện áp nút cho phép là 5%, MBA chịu tải tối đa 100% và dòng làm việc lớn nhất cho phép của dây dẫn theo thông số tính toán của nhà sản xuất.

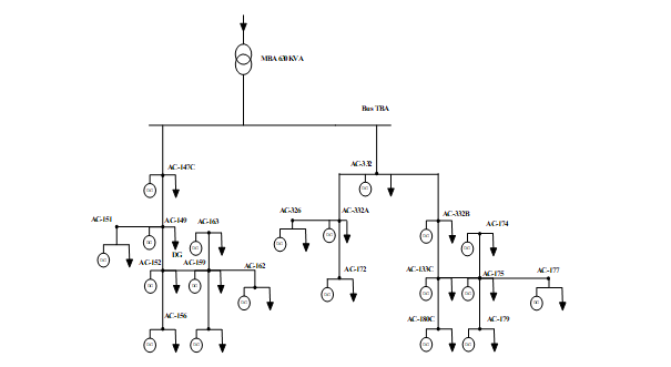
Hình 5. Sơ đồ lưới điện phân phối sau trạm 22/0.4 kV Phan Đình Phùng 1 có tích hợp nguồn NLMTAM
Kết quả mật độ xác suất (dạng phân phối chuẩn) của điện áp nút lớn nhất, dòng lớn nhất qua dây dẫn và công suất hệ thống NLMTAM lớn nhất trong tất cả các kịch bản được thể hiện như sau:



Hình 6. Mật độ xác suất (dạng phân phối chuẩn) của điện áp nút lớn nhất, dòng lớn nhất qua dây dẫn và công suất hệ thống NLMTAM lớn nhất trong tất cả các kịch bản
Cuối cùng, kết quả tỉ trọng NLMTAM thâm nhập lên lưới phân phối sau khi tất cả các kịch bản xảy ra được thể hiện ở hình bên dưới. Kết quả cho thấy tỉ trọng tối ưu nguồn NLMTAM thâm nhập lên lưới phân phối sau trạm 22/0.4 kV Phan Đình Phùng 1 là 64% công suất định mức MBA và tỉ trọng NLMTAM thâm nhập có xác suất xảy ra lớn nhất lên lưới là 51% công suất định mức MBA.

Hình 7. Mật độ xác suất (dạng phân phối chuẩn) của tỉ trọng NLMTAM thâm nhập lên lưới lớn nhất trong tất cả các kịch bản
Trong tương lai, việc sử dụng phương pháp xác định (dererminictic) kết hợp mô phỏng Monte Carlo dựa trên dữ liệu hiện hữu và những yếu tố ngẫu nhiên của lưới - để xác định tỉ trọng tối ưu nguồn NLMTAM thâm nhập lên lưới phân phối - là một giải pháp có thể xem xét đến. Phương pháp này giúp đáp ứng được nhu cầu lắp đặt điện mặt trời áp mái đang ngày càng tăng nhưng vẫn đảm bảo kiểm soát sự “phát triển bền vững” cho nguồn năng lượng tái tạo nối lưới này.
Thực hiện: Hoàng Hải
Nguồn tham khảo: